湖南省教育厅关于做好2026年湖南省普通高等学校专升本考试招生工作的通知
日期:2026-02-08 22:13:56  作者: 来源:  浏览量:13

                    湖南省教育厅关于做好2026年湖南省普通高等学校专升本考试招生工作的通知

各市州教育(体)局,各普通高等学校:

为确保全省2026年普通高校专升本考试招生平稳有序开展,根据教育部高校学生司《关于做好2026年普通高等学校专升本考试招生工作的通知》(教学司函〔2025〕53号)精神,结合我省实际,现就有关工作通知如下。

一、切实加强组织领导。专升本考试招生工作在省教育厅的领导和省教育考试院的组织管理下,由省内本科高校和生源高职(高专)院校组织实施。各高校是本校专升本考试招生工作的责任主体,要切实加强校级统筹,细化方案,明确分工,层层压实责任,确保专升本考试招生工作安全平稳、公平公正。各市州教育行政部门要严格落实属地责任,积极会同相关部门加强对辖区内涉专升本考试环境的综合治理,重点加大对培训机构的监管,严厉打击虚假宣传、价格欺诈、组织或参与考试作弊等各类干扰考试招生秩序的违规违法行为。

二、不断完善招考制度。2026年继续实行公共科目省级统考、专业科目高校自命题考试的方案。省级统考科目由省教育考试院统一命题、统一制卷,自命题科目由招生高校自行命题或联合命题。考试按照国家教育考试有关要求,由省教育考试院统一组织实施,各招生高校要按照省教育考试院的工作要求,进一步建立完善自命题管理制度、组考工作方案、录取工作制度、安全保密制度、评卷管理制度、工作审核制度、台账记录制度等,对考试各环节全过程工作进行严格管理,坚决防止失泄密事故发生,确保考试安全、规范、有序。

三、严格执行招生纪律。各高校要严格执行考试招生政策规定和招生计划管理要求,严格遵守高校招生“十严禁”“*30个不得”“八项基本要求”等纪律要求,加强工作人员的监督监管,严防各类违纪违规行为,特别是要坚决杜绝工作人员与社会机构内外勾结泄露考试试题、损害招生公平等违规违纪违法行为。对于违反相关规定的,参照《国家教育考试违规处理办法》(教育部令第33号)、《普通高等学校招生违规行为处理暂行办法》(教育部令第36号)进行处理,涉及在校生的按照《普通高等学校学生管理规定》(教育部令第41号)处理,涉嫌违法犯罪的移送司法机关。

四、着力强化宣传引导。各高校要按照招生考试“阳光工程”的要求,及时做好招生信息公开公示,主动接受社会监督。要按照全省统一口径,加大专升本考试招生政策的宣传解读工作力度,及时全面准确发布各项要求,确保考生知悉相关政策和考试招生工作安排。要加强对有报考意愿学生的引导,避免扎堆报考。要公开举报和咨询电话,妥善处置信访申诉,维护考生合法权益,密切关注线上线下舆情,及时回应社会关切,积极营造良好氛围。

五、落细落实监督检查。继续贯彻执行省教育厅2022年印发的《专升本工作责任制及责任追究办法》(湘教通〔2022〕27号),强化专升本全覆盖全过程全链条监督检查。省教育厅将会同教育纪检监察机构和招生考试机构对各高校专升本工作进行巡视督查。各高校纪检监察部门要对本校专升本工作进行全程监督,对命题、组考、录取等关键环节以及可能出现的问题提前预警,督促相关部门查漏补缺、加强整改。考试期间将采取省级抽查巡考、交叉巡考和校级常规巡考相结合的方式开展巡视。

请各高校根据《湖南省2026年普通高等学校专升本考试招生工作实施方案》(见附件),结合实际,研究制订本校专升本考试招生实施办法。

联系人:省教育厅学生处黄老师,0731-84715492;省教育考试院成招处李老师,0731-88090230。


                 湖南省教育厅

               2026年1月27日


湖南省普通高校专升本对应专业(类)

图片

图片

图片

图片

图片

图片

图片

图片

图片

图片

图片

图片

图片

图片

图片

图片

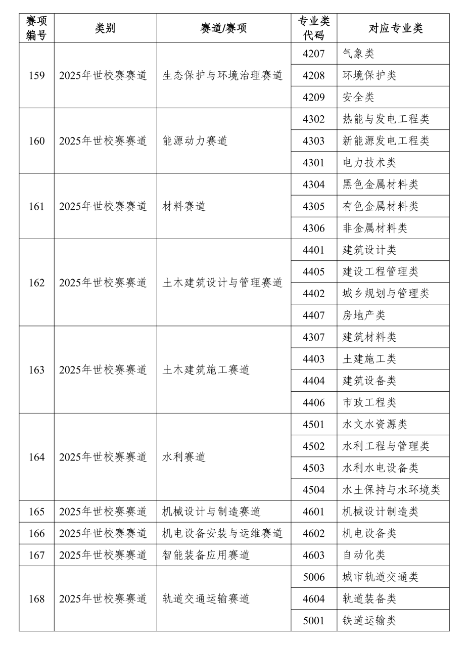
2026年普通高校专升本考试免试竞赛

赛项对应专科专业类汇总表

图片

图片

图片

图片

图片

图片

图片

图片

图片

图片

图片

图片

图片

图片

图片

图片

图片

图片

2月28日报名!来看2026年普通高校

专升本考试日程安排

各有关普通高等学校:

根据《湖南省教育厅关于做好 2026 年湖南省普通高等学校专升本考试招生工作的通知》(湘教发〔2026〕5号)精神,为切实做好 2026年普通高校专升本考试招生报名工作,现就有关事项通知如下:

一、规范制定招生章程。招生章程是考生报考的重要依据,各招生高校须根据全省统一要求,规范制定本校2026年专升本招生章程,经学校党委会或校长办公会研究确定后,于2月14日前在学校官方网站首页公布,并报我院成招处备案(E-mail:ksyczc@hneao.edu.cn)。章程内容须符合教育部和我省专升本考试招生政策及相关规定,学校法定代表人应对招生章程及有关宣传材料的客观真实性负责。

二、严格审核报考资格。报考资格审核是保障招生公平的关键环节,各生源高校要加强对考生的资格审核,认真核对考生报考信息,确认是否存在纪律处分记录,严格审查退役军人、竞赛获奖、脱贫家庭考生的证明材料。审核工作应与考生报考同步完成,确保做到及时发现、反馈并纠正问题信息。

三、切实加强考生服务。各相关高校应认真组织学习专升本考试招生政策,加大宣传解读力度,确保考生及时、准确掌握相关政策及考试招生工作安排;要主动公开招生信息,公布咨询和举报电话,主动接受社会监督,耐心解答考生疑问,切实维护考生权益;要加强对退役军人大学生、竞赛获奖考生及报考特殊专业考生的针对性指导;要密切关注考生报考动态,积极引导有意向的考生理性报考,避免出现盲目扎堆现象。

请各高校根据我院制定的《2026年湖南省普通高校专升本考试招生报名工作实施办法》(附件),做好报名组织实施工作。


              湖南省教育考试院

                     2026年2月4日


2026年湖南省普通高校专升本考试

招生报名工作实施办法


一、报名条件

报名参加我省普通高校专升本考试招生的考生(含免试生)应符合下列条件:

(一)遵纪守法,身体状况符合相关要求。

(二)我省2026届普通高校全日制专科毕业生(含高职院校、高等专科学校毕业生及本科院校的专科毕业生,以学信网学历证书电子注册信息为准)。

(三)符合下列条件之一的应、往届退役军人大学生:

1.我省普通高校全日制专科毕业生应征入伍并退役的大学生。

2.我省普通高校全日制专科在校生(含新生)应征入伍退役后复学,继续完成学业并取得全日制专科学历的毕业生(退役后重新参加高考录取取得其他学校的学历除外)。

3.具有我省户籍的外省普通高校全日制专科在校生(含新生)或毕业生在我省应征入伍并取得本校普通全日制专科学历的退役军人大学生。

(四)下列人员不得报名:

1.在校及入伍期间受到记过及以上纪律处分,且在报名前还没有解除处分的。

2.因触犯刑法已被有关部门采取强制措施或正在服刑者;因违反国家教育考试规定被给予暂停参加高校招生考试处理且仍处于停考期的。

3.上年度已报名参加过专升本普通计划考试的考生及以往年度已被录取的退役军人大学生(含放弃录取资格的考生)。

二、报名流程

符合报名条件的湖南省2026届普通高校全日制专科毕业生、竞赛获奖考生以及退役军人大学生,于2月28日8时至3月10日17时通过“湖南省普通高等学校专升本考试信息管理平台”(以下简称“专升本信息平台”网址:https://zsb.hneao.cn/)提供的“潇湘专升本”APP(从https://zsb.hneao.cn/ks页面扫码下载)自行完成注册、报名信息填报、考试缴费和志愿填报。

(一)生源高校导入考生信息

2月10日前,生源高校将符合报考条件的我省普通高校全日制专科应届毕业生学籍信息和照片信息,通过“专升本信息平台”管理端的学籍管理功能导入。

(二)考生注册

所有考生在规定的时间内,登录潇湘专升本APP,按照系统要求输入本人姓名、身份证号和本人手机号进行注册(同一手机号不能重复注册)。考生本人姓名和身份证号须与学信网学籍信息完全一致。注册手机号码须在专升本录取工作结束之前处于正常使用状态,以便及时联络。

(三)报名信息完善

注册成功的考生在规定的报名时间内登录“潇湘专升本”APP,通过“报名”功能完成专升本报名操作。符合报考免试计划(退役军人大学生或竞赛获奖学生,下同)或脱贫家庭毕业生条件的还须按要求填报相关信息、上传相关证明材料并提交保存,具体要求如下:

1.退役军人大学生需如实填写完善本人退役证编号、入伍和退役时间等信息,上传退役证扫描件(2026年上半年退役尚未取得退役证的须提供部队开具的证明材料,主要包括考生基本信息、入伍时间、入伍地、在部队表现情况、退役时间等相关内容。不能提供完整证明材料的,不予报名),荣立个人三等功及以上者同时上传立功证书扫描件。往届退役军人大学生还需上传本人标准证件照、普通高校全日制专科毕业证书的扫描件。

2.竞赛获奖毕业生须按要求如实填写完善本人获奖赛事、赛项(赛道)及获奖等级、获奖时间等信息,上传本人获奖证书扫描件。

3.脱贫家庭毕业生须上传本人所在县级乡村振兴部门出具的原建档立卡身份证明。

考生须在规定时间内完成注册和报名,逾期不予补办。未按要求填报信息及上传证明材料的,视为报名不成功,所造成的后果由考生本人承担。

三、资格审核

报名期间,生源高校登录“专升本信息平台”管理端对本校报考考生的报名资格及其填报的信息、照片等进行实时审核,对于审核中发现的问题,须立即向省教育考试院提交加盖学校公章的书面申请更改报告,并于3月12日前完成全部考生信息的提交确认。省教育考试院对各校提交的报名信息进行比对,对不符合报考条件的取消报考资格。

对于脱贫家庭毕业生的资格审核。省内户籍的考生经生源高校初审后,于3月12日前将汇总名单(加盖学校公章)报省教育厅民族教育处复核确认;省外户籍的以生源高校审核结果为准。各高校须查验由县级乡村振兴部门出具的原建档立卡身份证明,并对审核名单进行公示,确保真实。

对于报考免试计划考生的资格审核。报名期间,生源高校、省就业指导中心登录“专升本信息平台”对报名的免试考生信息进行核验和资格初审。其中,生源高校负责审核本校竞赛获奖学生及在校期间(含新生)应征入伍的退役军人大学生,省就业指导中心负责审核毕业后入伍的退役军人大学生(含外省毕业生),对于退役军人大学生需同时审核是否具有免试资格及是否荣立个人三等功及以上。

四、志愿填报

专升本志愿分为首次志愿和征集志愿。首次志愿填报时间为3月23日8时至3月25日17时。征集志愿安排在免试计划和普通计划相应首次志愿录取后。考生须在规定的时间内登录“专升本信息平台”填报志愿。

1.首次志愿填报期间,考生可查看各招生高校的志愿填报情况,并对志愿进行修改。考生须根据相关资格审核情况,在退役军人大学生免试计划、竞赛获奖免试计划、普通计划(含脱贫计划)中选择一类报考,并按照《湖南省普通高校专升本对应专业(类)指导目录》(简称《对应目录》)填报1个“院校+专业”志愿(即1所本科学校的1个对应专业,下同)。

2.征集志愿按照首次志愿的填报要求。其中,免试计划征集志愿采取顺序志愿方式,考生可依次填报2个“院校+专业”志愿;普通计划征集志愿采取平行志愿方式,考生可同时选择填报5个“院校+专业”志愿(统考科目与本人的考试科目相一致的专业)。具体征集志愿填报时间和要求另行通知。

3.考生填报专业不符合《对应目录》要求的为无效志愿。其中对于竞赛免试生,如获奖赛项能对应本科专业,须填报赛项所对应的专业才能享受免试政策;获奖赛项不能对应本科专业的,选择考生专科专业所对应的本科专业才能享受免试政策。竞赛免试生如选择不符合上述要求的其他专业,只能参加普通计划的考试及录取。

对于有专业技能加试要求的艺术、体育类专业的普通计划征集志愿填报,仅限首次志愿填报同类专业,且已参加首次志愿高校组织的专业技能加试并取得有效成绩(非零成绩)的考生填报。

五、考试费缴纳

考生完成报名和首次志愿填报后,按照志愿高校提供的缴费办法,在规定的时间内,将考试费缴入本科招生高校。报考免试计划的考生,填报征集志愿时还须关注征集志愿高校提供的缴费办法,完成相关缴费。2026年普通高校专升本报名考试收费标准为130元/生。未缴纳费用的考生不予安排考试。

六、考试安排

报考免试计划的考生须密切关注志愿高校(含首次志愿和征集志愿)发布的相关公告,在志愿高校规定的时间内参加相关测试。报考普通计划的考生须在4月15日至4月17日期间登录“专升本信息平台”,自行下载并打印普通计划准考证,按照志愿高校要求做好考前准备。普通计划统考公共科目考试要求详见《湖南省2024年普通高等学校专升本公共科目考试要求》(湘教考命字〔2023〕3号)。 


图片

图片

文章来源:湖南科技职业学院官网






相关链接

联系电话:0731-82985809 地址:湖南省长沙市天心区天心大道4291号(天心校区北院) 邮政编码:410004